Bevictor韦德
首 页
Bevictor韦德介绍
Bevictor韦德介绍
Bevictor韦德领导
专业介绍
师资队伍
专家团队
新闻中心
通知公告
新闻动态
图片新闻
人才培养
培养方案
教学计划
教学成果
实验中心
实习基地
对外交流
创新实践
文件下载
教学科研
科研概况
科研项目
校企合作
科研成果
实验室安全
员工工作
党建工作
分团委工作
校园文化
校友风采
招生就业
招生宣传
招生政策
就业概况
就业政策
就业信息
就业流程
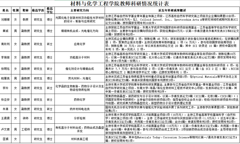
材料与化学工程Bevictor韦德教师科研情况统计表
时间:2026-04-22
浏览:
10